Click images to enlarge.
I was asked to create a report for another division’s manager assessing current in-house Learning Management System and making recommendations for the future.


An infographic for Legal Service Professionals designed to simplify the eligibility decision.

An infographic sent as an email announcing new reporting software.

I was asked to consult on a training plan. I collaborated with the organization’s learning manager to create the proposal, which was accepted.




After doing some user analysis for new software, I created a quick start guide addressing the most common issues.

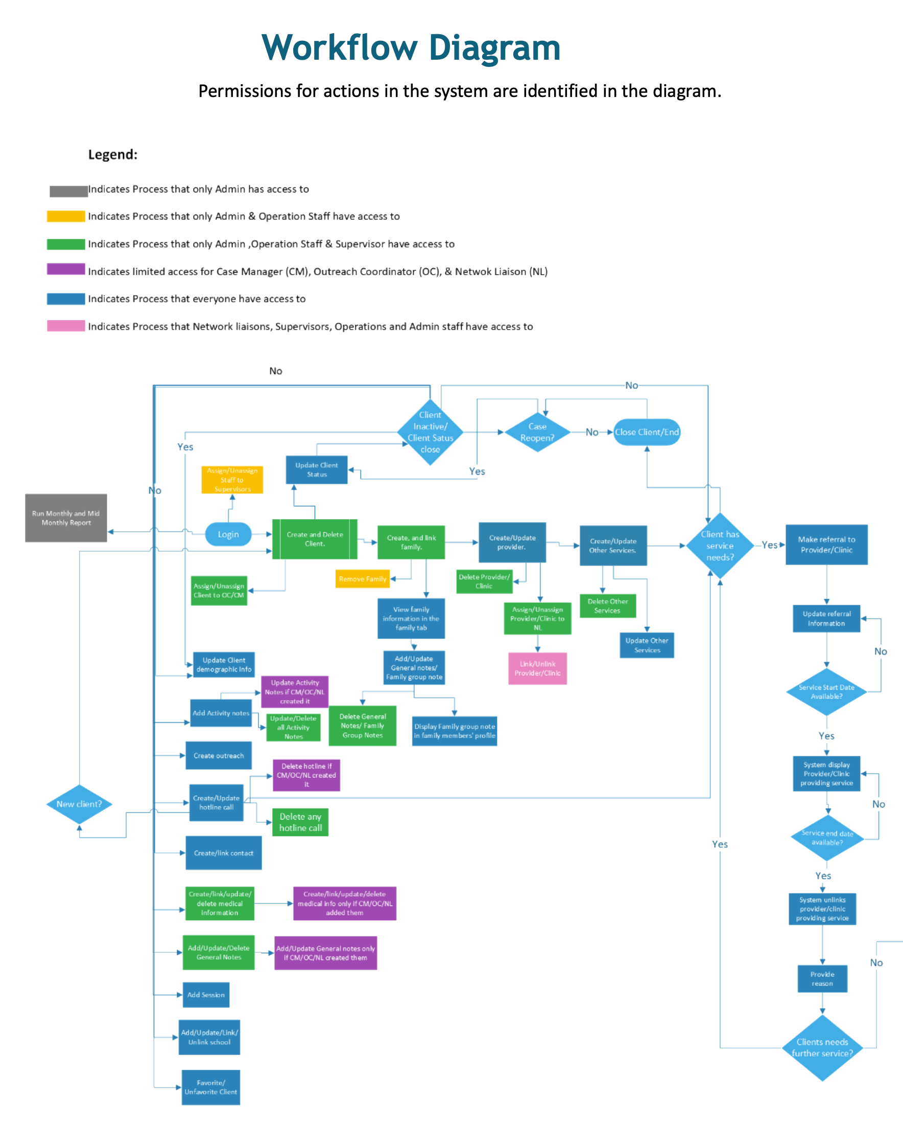
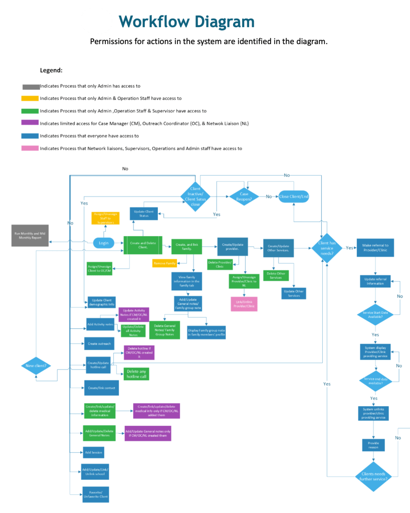
A workflow diagram illustrating permissions for reporting software.

A document designed to explain a complicated Employment Authorization issues for Afghan Parolee’s employers

Pages from a comprehensive, 25 page user manual.




Screenshots from a interactive website created for mental health professionals working with people from Central America.





